Cat's claw shoe dryer

2021-12-16 Home Appliance 34137 734 147
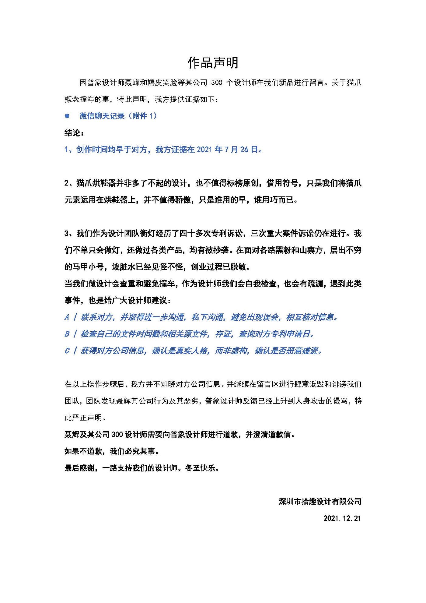
全部关注

多个所有者

Cat's claw shoe dryer

2021-12-16 Home Appliance 34137 734 147
全部关注

多个所有者

Shoes dryer,
Shoes dryer,
Shoes dryer,
Shoes dryer,
Shoes dryer,
Shoes dryer,
Shoes dryer,
Shoes dryer,
Shoes dryer,
Shoes dryer,

Creation time

147 80
用户其他作品 查看更多
评论

留言板 (734)

赋形致品 2023-07-17
回复

I just ate this melon by accident and was 2 years late. I want to know if the other party apologized

大大于 2023-06-29
回复

Lying trough! I only eat melons two years ago now!!

🆔傻仔👺🤏 2023-05-31
回复

A year and a half passed, but did the other party apologize?

JIA CHAO DESIGN 2022-06-21
回复

Whoever sells well will be a cow......

🆔傻仔👺🤏 2021-12-24
回复

https://www.puxiang.com/galleries/c49d6a39bb146e1e4dd4cdfbf25c961d又一个碰瓷的

啟LO 2022-01-12
回复
The rubbing hand is very hot.
我也说一句
不用看,比你强 2021-12-24
回复

nicccccccccce

WUU NEST DESIGN 2021-12-23
回复

What is this in the self-certification video???

萌物智造 2021-12-22
回复

The weak asked: Who did the shoe dryer sell to? Isn't it heated when it snows in the north, and it doesn't often rain in the south, and it doesn't necessarily get wet when it rains.

辣条泡方便面 2021-12-23
回复
Sold to local rain people
Sold to impulsive consumers
StephenS 2022-01-09
回复
Ha ha ha ha
在悦球上漫步! 2022-05-14
回复
Sold to people who are prone to sweat and people whose shoes must be wet in rainy days (for example, I )
我也说一句
JASON威 2021-12-22
回复

I actually finished all the comments I also finished the melons

你个憨憨设计个锤 2021-12-22
回复
You're too late
我也说一句
你个憨憨设计个锤 2021-12-22
回复

It's late to eat melons, Gan

Nebraska Guy 2021-12-22
回复

From this life, the servants and concubines have been clearly defined

DA海 2021-12-31
回复
Huan Huan, I have wronged you
Nebraska Guy 2022-08-18
回复
The apricot blossoms rained lightly that year ~ maybe it was wrong from the beginning
我也说一句
布宜诺斯艾利斯 2021-12-22
回复

Crash is not terrible, whoever is ugly is embarrassed.

椰树潘 2021-12-21
回复

Sorry I'm late for the first spray as a general elephant.

Inkoo 2021-12-21
回复

I believe they didn't copy each other's homework, just the same intention map.

2021-12-21
回复

After such a noise, it will be more difficult for me to design cat's claws. I can only design a ball......

多个所有者 (2)

李赞文
China · Home Appliance

ZAN DESIGN
China · Home Appliance

标签

点赞 评论 收藏 返回顶部
收藏
创建收藏夹

创建收藏夹

收藏夹名称
确定
在线客服
返回顶部
发送验证码

创建

阅读并同意用户协议 用户协议.

发送验证码

返回 完成