shunde zhongshan coffee machine should be how to design product appearance?

2025-06-03 Home Appliance 920 6 4

佛山工业设计公司

China · Home Appliance

shunde zhongshan coffee machine should be how to design product appearance?

2025-06-03 Home Appliance 920 6 4

佛山工业设计公司

China · Home Appliance

shunde zhongshan automatic coffee machine how to design product appearance?
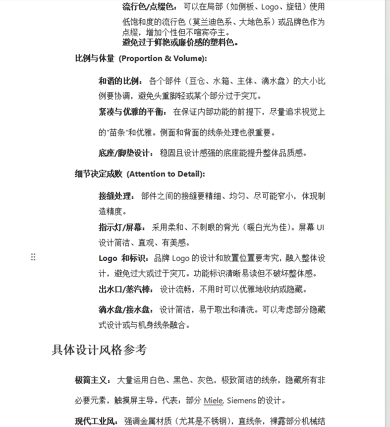
The design difficulty of the fully automatic coffee machine is to balance the sense of technology and temperature. Too hale and hearty like lab equipment, too mellow and unprofessional. When you think of Delong's successful cases, they are just right with metal wire drawing and rounded corners. The appearance design of the automatic coffee machine wants to be "good-looking", which needs to take into account the beauty, functionality, brand recognition and user psychology. The following are some key design directions and principles that can make the coffee machine stand out. The bosses in Shunde Zhongshan remember to look at it:
Core Design Principles
Simplicity and Modernity (Simplicity & Modernity):
Reduce visual clutter: Hide unnecessary buttons, interfaces, and cables. Use a simple panel design, possibly with a touch screen or a few intuitive physical buttons.
Smooth lines: Prioritize the use of clean straight lines, elegant curves, or a combination of the two to avoid overly complex or cumbersome styling.
Flat surface: large areas of flat or slightly curved surface can bring high feel and easy to clean. Avoid too many unnecessary bumps.
Hidden water tank and bean bin: If possible, design a detachable water tank and bean bin cover plate that has a flat appearance after installation to make the overall outline more uniform.
Material & Texture (Materials & Finishes):
Advanced Material Combinations: Combining different materials can enhance texture. For example:
Metal (brushed stainless steel, frosted aluminum): brings a strong, professional, and modern feeling, often used in frames, panels, and parts.
high quality plastic: matte, skin-like, or plastic with delicate texture can avoid cheap feeling, often used in the main body shell.
Color matching:
Classic colors: stainless steel, black, white is a safe and high-level choice, easy to integrate into a variety of kitchen environment.
Summary: What is "good"?
A fully automatic coffee machine with a "good-looking" appearance is usually:
First glance: simple, clean, modern, no sense of cheap plastic.
Look closely: the material is textured, the seams are fine, and the details are exquisite (lighting, logo, Logo).
Integrate into the environment: color and style can live in harmony with the modern kitchen, and even become the embellishment.
In use: the operation interface is clear and beautiful, the parts (cup, plate) are convenient and the vision is smooth.
Brand sense: have a unique design language, let people know at a glance which brand (or at least know high quality brand).
Ultimately, the best design is designed to create a pleasing, premium-feeling, and durable visual experience through careful proportions, materials, colors, and detail, while satisfying powerful features, reliability, and ease of use. Designers need to find the perfect balance between "simple aesthetics" and "necessary functionality. Shunde Zhongshan factory owners, have you developed and designed the coffee machine to make explosive products?

Automatic coffee machine,Coffee machine,Semi automatic coffee machine,designer,product design,Appearance design,industrial design,Shunde,
Automatic coffee machine,Coffee machine,Semi automatic coffee machine,designer,product design,Appearance design,industrial design,Shunde,
Automatic coffee machine,Coffee machine,Semi automatic coffee machine,designer,product design,Appearance design,industrial design,Shunde,
Automatic coffee machine,Coffee machine,Semi automatic coffee machine,designer,product design,Appearance design,industrial design,Shunde,
Automatic coffee machine,Coffee machine,Semi automatic coffee machine,designer,product design,Appearance design,industrial design,Shunde,
Automatic coffee machine,Coffee machine,Semi automatic coffee machine,designer,product design,Appearance design,industrial design,Shunde,
Automatic coffee machine,Coffee machine,Semi automatic coffee machine,designer,product design,Appearance design,industrial design,Shunde,
Automatic coffee machine,Coffee machine,Semi automatic coffee machine,designer,product design,Appearance design,industrial design,Shunde,
4 2
用户其他作品 查看更多
评论

留言板 (6)

一个笑话 2025-06-03
回复

我也说一句
疯人也有疯情调 2025-06-03
回复

Too is that

我也说一句
疯人也有疯情调 2025-06-03
回复

Little bourgeoisie

我也说一句
点赞 评论 收藏 返回顶部
收藏
创建收藏夹

创建收藏夹

收藏夹名称
确定
在线客服
返回顶部
发送验证码

创建

阅读并同意用户协议 用户协议.

发送验证码

返回 完成