Red Dot Recruitment | Join Shaoxing Cultural Tourism Co-creation Plan and Explore a New Chapter of Cultural Innovation Together!

2020-10-10 Other Industries 14662 48 76

红点设计博物馆

China · Other Industries

Red Dot Recruitment | Join Shaoxing Cultural Tourism Co-creation Plan and Explore a New Chapter of Cultural Innovation Together!

2020-10-10 Other Industries 14662 48 76

红点设计博物馆

China · Other Industries

How difficult is it to remember a city? The number of cities in China is close to 700, and each city has its own story. You must have heard of Dayu's Water Control, and you must have seen the Preface to Orchid Pavilion Collection, Yue Opera, Yellow Wine and Wupeng Boat, but do you know which city they all happened in? They all come from the same place, Shaoxing. Shaoxing is a city with rich cultural aftertaste. It is one of the first batch of Chinese historical and cultural cities. It is a famous water town, bridge town, wine town, and calligraphy town. It is also the hometown of Wang Xizhi, Lu You, Lu Xun, Cai Yuanpei and other celebrities. This year, Shaoxing City, which has a long history, is waiting for you to introduce it to the world! With the support of the Propaganda Department of the Shaoxing Municipal Committee of the Communist Party of China, Shaoxing University of Arts and Sciences, and Shaoxing Industrial Design Association, the Red Dot Design Institute, in conjunction with Shaoxing Cultural Tourism Group Co., Ltd., launched the Shaoxing Cultural Tourism IP Co-creation Camp Plan to create a respectable, A charming and vibrant city, use design to promote the upgrading of Shaoxing's local industries, and set off a new wave of cultural value dissemination in Shaoxing!

red dot,Shaoxing cultural tourism,curriculum,

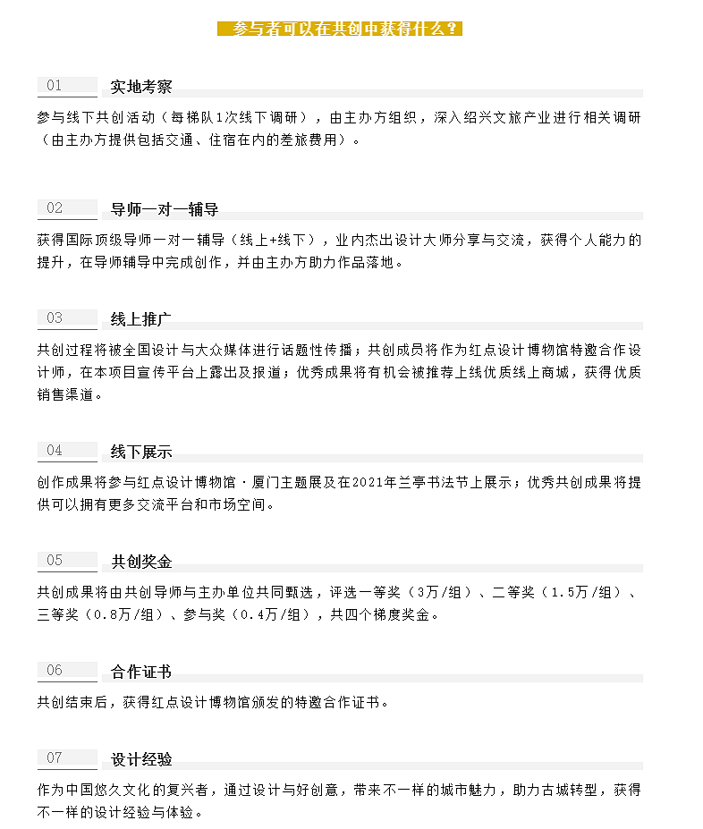
Now, the recruitment of "Shaoxing Wen Lu IP Co-creation Camp Plan" has officially started! The Red Dot Design Institute has gathered 10 top international tutors and outstanding design masters. It will gather 100 design and brand elites from all over the world to connect high-quality resources and explore and spread Shaoxing's ancient charm and humanistic allusions. We hope to join you in introducing this beautiful and story-filled city to the world.

red dot,Shaoxing cultural tourism,curriculum,
red dot,Shaoxing cultural tourism,curriculum,

We hope that through the power of design and innovation, we can inject a new atmosphere into the ancient city of Shaoxing, so that we can all feel the new life of the ancient city of Shaoxing and awaken our memory of Shaoxing. Through the design created by Wen Lu IP and the development of derivatives, Shaoxing is shown to be antique, peaceful and quiet, making people unable to help walking into Shaoxing city.

We also hope to meet creative and enthusiastic you to explore the new chapter of Shaoxing's cultural tour, construct Shaoxing city name card with "calligraphy" as the core design gene, and jointly design Shaoxing ancient city with us with profound cultural heritage.

red dot,Shaoxing cultural tourism,curriculum,
red dot,Shaoxing cultural tourism,curriculum,
red dot,Shaoxing cultural tourism,curriculum,
red dot,Shaoxing cultural tourism,curriculum,
red dot,Shaoxing cultural tourism,curriculum,
red dot,Shaoxing cultural tourism,curriculum,
red dot,Shaoxing cultural tourism,curriculum,
red dot,Shaoxing cultural tourism,curriculum,
red dot,Shaoxing cultural tourism,curriculum,
red dot,Shaoxing cultural tourism,curriculum,
red dot,Shaoxing cultural tourism,curriculum,
red dot,Shaoxing cultural tourism,curriculum,

Please scan the two-dimensional code for designer friends who are interested in participating and meet the requirements, and join the WeChat group of [Shaoxing Cultural Travel IP Co-creation Camp] to obtain more project information ↑

red dot,Shaoxing cultural tourism,curriculum,
red dot,Shaoxing cultural tourism,curriculum,
red dot,Shaoxing cultural tourism,curriculum,

The world's first red dot design school. The Red Dot Design Award has thousands of top international partners such as brand companies, creative institutions, and design colleges, as well as nearly a hundred of the three major awards invited by authoritative design professors and experts in the global design field. Relying on such a resource network as the Red Dot Design Award and insight into industrial trends, the world's first Red Dot Design Institute is committed to building an international high-end design thinking cultivation and industrial upgrading guidance platform, cooperating with city managers, enterprises, universities and designers to form China's most innovative and influential creative community.

76 3
用户其他作品 查看更多
评论

留言板 (48)

俊杰 2020-10-16
回复

Excellent designers are very expensive, not free of accommodation and transportation. In Asia, there are only a few Japanese people who can be called masters in the design world. Keep your feet on the ground and pull some graduates or newcomers.

-滴哒哆 2020-10-15
回复

I want to like the ink scar of those typos

飞鱼 2020-10-15
回复

Less than five years after graduation....

HZL 2020-10-15
回复

The conditions are not enough to harm.

设计新手 2020-10-15
回复
Why, years of graduation?
HZL 2020-10-15
回复
The university hasn't graduated yet, hh
我也说一句
西红柿小生 2020-10-15
回复

The learning opportunities created together are very good.

小给力 2020-10-15
回复

If you want to go, it will take a few more years.

空城旧人心 2020-10-15
回复

For Shaoxing, I know Lu Xun

枕边梦 2020-10-15
回复

This is suitable for people and teams who already have enough qualifications.

天使男孩 2020-10-15
回复

The judges are all big brothers.

无为小子 2020-10-15
回复

There are so many bosses, my little weak chicken still has a chance.

设计新手 2020-10-15
回复
Ha, ha, ha, ha, ha, the weak chicken drifts
设计新手 2020-10-15
回复
Small
我也说一句
阿狸 2020-10-15
回复

王壮壮 2020-10-15
回复

Great activity, support! Only 3 years of working experience

猫小乖 2020-10-15
回复

The inspiration collision between big brothers and big brothers

嘿嘿哈哈 2020-10-15
回复

It takes 5 years of work experience .. Crying

楠楠 2020-10-15
回复

Time passed too fast, didn't it

点赞 评论 收藏 返回顶部
收藏
创建收藏夹

创建收藏夹

收藏夹名称
确定
在线客服
返回顶部
发送验证码

创建

阅读并同意用户协议 用户协议.

发送验证码

返回 完成